【高校情報】半加算回路の真理値表をわかりやすく解説!
イリエダ
こんにちは、イルカの妖精イリエダよ。
今日は半加算回路についてお話しするわ。
ちょっとだけ本格的なテーマよ。でも大丈夫。ちゃんと順番にいくから安心してね。
半加算回路(はんかさんかいろ)とは??
半加算回路とは、
2進数の1ビットどうしを足し算する回路
のことよ。
コンピューターは「0」と「1」しか扱えない。
でもその0と1を足し算することで、大きな計算ができるようになるの。
その一番シンプルな足し算回路が、半加算回路なのよ。
まずは1ビットの足し算を見てみましょう
2進数の足し算はこうなるわ。
| A | B | 結果 |
|---|---|---|
| 0 | 0 | 0 |
| 0 | 1 | 1 |
| 1 | 0 | 1 |
| 1 | 1 | 10 |
最後を見て。
1 + 1 = 10
答えが2桁になるのよ。
つまり、2進数の足し算の結果は
- 下の桁
- 繰り上がり
の2つに分かれるということ。
ってことで、2つのA・Bという入力に対して、半加算回路の出力は次の2つがあるわ。
- S(Sum) → 下の桁
- C(Carry) → 繰り上がり
半加算回路の真理値表
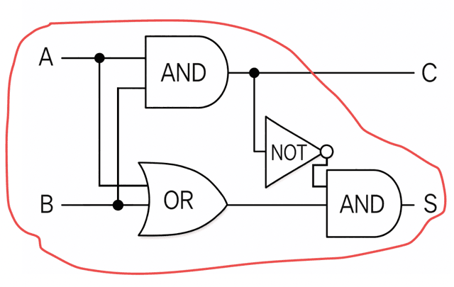
では、実際の半加算回路を見てみましょう。

繰り上がりの「C」
この回路、よく見て。
上のAND回路から出ているのがC(繰り上がり)よ。
これはもうわかるわね?

両方が1のときだけ1になる。
下の桁のS
じゃあ下の出力S(下の桁)はどうなっているのかしら?

真理値表で確認してみましょう。
| A | B | S | C |
|---|---|---|---|
| 0 | 0 | 0 | 0 |
| 0 | 1 | 1 | 0 |
| 1 | 0 | 1 | 0 |
| 1 | 1 | 0 | 1 |
どう?
これ、さっきの足し算と同じでしょう?
- 0 + 0 → 0(C=0, S=0)
- 0 + 1 → 1(C=0, S=1)
- 1 + 0 → 1(C=0, S=1)
- 1 + 1 → 10(C=1, S=0)
ほら、ちゃんと足し算になっているの。
そしてここが今日の一番大事なところ。
この回路、使っているのは、
- AND
- OR
- NOT
だけ。
つまり、
今まで学んできた3つの基本回路だけで、足し算ができる
ということよ。
コンピューターは特別な「計算回路」を持っているわけじゃない。
AND・OR・NOTを組み合わせて、
計算そのものを作っているの。
フフッ、すごいでしょう?
論理回路が、ついに「算数」になった瞬間よ。
イリエダ
次は桁が増えたらどうなるか、一緒に見ていきましょう。